Team Lemoine
  • Home
  • About
    • About Us
    • Events & Conferences
    • News & Announcements
    • Manufacturing Insights
    • Drilling Insights
  • Products
    • Lemoine RTM
    • Autodesk Manufacturing
    • Eureka Virtual Machining
  • Services
    • Post-Processors
    • On-Machine Probing
    • G-Code Backplotting
    • On-Site Training
    • Virtual Training
    • Custom Solutions
    • General Support
  • Subscriptions
  • Support
    • Manufacturing Insights
    • Drilling Insights
    • Partner Portal
    • Remote Support
    • RTM Training Center
    • Wiki Release Notes
    • Wiki User Manual
  • Contact Us
Machine Simulation

Machine Simulation

by Admin-John Pyke | Feb 15, 2026 | Manufacturing Insights, Product Features & Updates

Next ⟶ FEATURE SPOTLIGHT: MACHINE SIMULATION   Machine simulation isn’t just about visualizing motion — it’s about validating real machine behavior before a single chip is cut. For mold and tool manufacturers, that means confirming spindle orientation, verifying...
Stock Management

Stock Management

by Admin-John Pyke | Feb 15, 2026 | Manufacturing Insights, Product Features & Updates

⟵ PreviousNext ⟶ FEATURE SPOTLIGHT: STOCK MANAGEMENT   Effective roughing isn’t just about removing material — it’s about knowing exactly what material remains. For mold and tool manufacturers, that means eliminating unnecessary air cutting, protecting tools...
Integrated CAD for Machinists

Integrated CAD for Machinists

by Admin-John Pyke | Feb 14, 2026 | Manufacturing Insights, Product Features & Updates

⟵ PreviousNext ⟶ FEATURE SPOTLIGHT: INTEGRATED CAD   In this one-minute overview, we highlight how Lemoine’s built-in CAD tools simplify everyday machining challenges 🛠️. From repairing imperfect surfaces and covering open holes to generating clean patches and...
Automate 3D Programming

Automate 3D Programming

by Admin-John Pyke | Feb 14, 2026 | Manufacturing Insights, Product Features & Updates

⟵ PreviousNext ⟶ FEATURE SPOTLIGHT: 3D PROGRAMMING AUTOMATION   Watch now as we demonstrate how 3D Macros eliminate repetitive setup and streamline complex programming tasks. For mold and tool manufacturers, this means building structured, repeatable toolpath...
Run-Time & Wear Estimation

Run-Time & Wear Estimation

by Admin-John Pyke | Feb 13, 2026 | Manufacturing Insights, Product Features & Updates

⟵ PreviousNext ⟶ FEATURE SPOTLIGHT: RUN-TIME & WEAR ESTIMATION   Shops lose time (and cutters) when quoting and planning 2D work off gut-feel. In this short video, we show how Lemoine delivers fast, consistent run-time estimates for drilling and 2D...
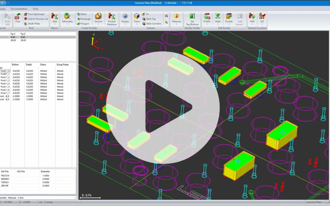
Automated Pocket Milling

Automated Pocket Milling

by Admin-John Pyke | Feb 12, 2026 | Manufacturing Insights, Product Features & Updates

⟵ PreviousNext ⟶ FEATURE SPOTLIGHT: AUTOMATED POCKET MILLING   Efficient pocket machining isn’t just about generating toolpaths — it’s about eliminating repetitive setup, reducing manual feature selection, and accelerating programming before you ever post NC...
« Older Entries
Next Entries »
Contact Us
  • Follow
  • Follow

Copyright ©2026 Lemoine Development Corporation | Privacy Statement | Sitemap